最近有不少幼升小家长咨询关于昆明盘龙区小学划片招生的情况,今天金诺教育小金老师给大家详细的讲解今年昆明盘龙区小学招生范围,给大家提供一个参考,具体2021年招生划片情况大家关注公众号幼升小直通车,云南昆明所有教育咨询信息一手掌握!

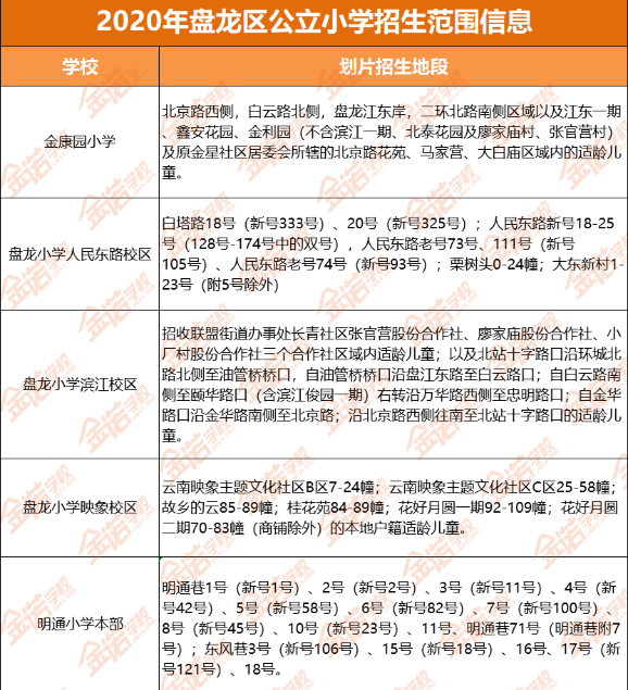
昆明金康园小学:
学校地址:昆明市盘龙区金康园小区3号门旁
学区划分情况:北京路西侧,白云路北侧,盘龙江东岸,二环北路南侧区域以及江东一期、鑫安花园、金利园(不含滨江一期、北泰花园及廖家庙村、张官营村)及原金星社区居委会所辖的北京路花苑、马家营、大白庙区域内的适龄儿童。
昆明新迎一小(一部)·:
学校地址:昆明市盘龙区新迎小区新龙巷18号
学区划分情况:
人民东路:新迎路口到大树营立交桥;
二环东路:大树营立交桥西侧至石闸立交桥;
白龙路南侧:石闸立交桥至新迎路口;
新迎路东侧:沃尔玛超市至文艺路北侧路口,文汇巷东侧、南侧,文汇巷路口至人民东路口的本地户籍适龄儿童。
注:不含新迎新城、凯悦时代香舍。

昆明明通小学本部:
学校地址:盘龙区明通巷10号
学区划分情况:
1、明通巷1号(新号1号)、2号(新号2号)、3号(新号11号)、4号(新号42号)、5号(新号58号)、6号(新号82号)、7号(新号100号)、8号(新号45号)、10号(新号23号)、11号、明通巷71号(明通巷附7号);
2、东风巷3号(新号106号)、15号(新号18号)、16号、17号(新号121号)、18号。

昆明明通小学丰江路校区
学校地址:盘龙区丰江路
学区划分情况:
江东花城小区住户、江东丽景园小区住户。
北京路与江东花园南路交叉口沿江东花园南路北侧至江东商业街路口,江东商业街与江东花园南路交叉口沿江东商业街西侧至江东花园北路路口,江东商业街与江东花园北路交叉口沿江东花园北路南侧至北京路路口;北京路与江东花园北路交叉口沿北京路东侧至江东花园南路路口。
备注:因片区适龄儿童人数较多,超出学校的接纳容量,根据《昆明市教育体育局关于进一步完善中小学招生入学工作的通知》要求,依据“人户一致”优先入学原则,学校将按照买房和落户时间的先后顺序依次安排,平衡分流,保证该片区适龄儿童的入学需求。
温馨提示:片区教育资源布点已发生变化,明年起将进行划片区域调整

昆明盘龙小学本部
学校地址:盘龙区人民东路142号
学区划分情况:
1、白塔路18号(新号333号)、20号(新号325号);
2、人民东路新号18-25号(128号-174号中的双号),人民东路老号73号、111号(新号105号)、人民东路老号74号(新号93号);
3、栗树头0-24幢;
4、大东新村1-23号(附5号除外)。
昆明盘龙小学滨江校区
学校地址:盘龙区滨江俊园旁
学区划分情况:招收联盟街道办事处长青社区张官营股份合作社、廖家庙股份合作社、小厂村股份合作社三个合作社区域内适龄儿童;以及北站十字路口沿环城北路北侧至油管桥桥口,自油管桥桥口沿盘江东路至白云路口;自白云路南侧至颐华路口(含滨江俊园一期)右转沿万华路西侧至忠明路口;自金华路口沿金华路南侧至北京路;沿北京路西侧往南至北站十字路口的适龄儿童。

昆明盘龙小学映象校区
学校地址:盘龙区穿金路
学区划分情况:云南映象主题文化社区B区7-24幢;云南映象主题文化社区C区25-58幢;故乡的云85-89幢;桂花苑84-89幢;花好月圆一期92-109幢;花好月圆二期70-83幢(商铺除外)的本地户籍适龄儿童。

昆明明通小学北辰校区
学校地址:盘龙区北辰东路
学区划分情况:
北京路与北辰大道交叉口沿北辰大道北侧至昆曲高速下方,昆曲高速与北辰大道交叉口沿昆曲高速西侧至云小路路口,云小路与江东丽景园东路交叉口沿云小路西侧至江东商业街路口,江东商业街与江东花园南路路口沿江东花园南路南侧至北京路路口,北京路与江东花园南路交叉口沿北京路东侧至北辰大道路口。
备注:若片区适龄儿童人数超出学校的接纳容量,依据“人户一致”优先入学原则,学校将按照买房和落户时间的先后顺序依次安排,平衡分流,保证该片区本地户籍适龄儿童的入学需求。
昆明拓东第一小学:
地学校址:昆明市盘龙区拓东路34号附1号
学区划分情况:
1、东风东路南侧:从白塔路口起,东风东路樱花假日酒店至南太桥;
2、东风东路北侧:东风东路34号;
3、拓东路北侧:绿洲大酒店至得胜桥;
4、人民东路:敷润桥至原天元商场;
5、北京路:原天元商场至塘子巷盘龙江以东的地段;
6、白塔路:樱花假日酒店至绿洲大酒店;
7、盘龙江东岸:得胜桥至敷润桥。
昆明拓东第二小学:
学校地址:昆明市盘龙区拓东路132号
学区划分情况:
省体育馆后门至东站十字路口,东站十字路口至苏家村,苏家村至省体育馆前门( 不含体育馆和体育小区)。
昆明新迎一小(二部):
学校地址:昆明市盘龙区益新万象城4幢北侧
学区划分情况:
招收誓峰峰景花园( 包括清泉村回迁住户)、云南映象城市公园广场、天怡峰景、金玉靓苑(包括老李山、任旗营村)的本地户籍适龄儿童。
昆明新迎二小:
学校地址:昆明市盘龙区新迎北区十二组团186幢旁
学区划分情况:
东二环路西侧:穿金路至周家营巷口右转至白云路;穿金路东南侧:东二环路口至穿金路263号(化机厂);白云路:周家营巷口至穿金路路口(含枫蓝国际);新兴路:东二环至新迎路以北(胜利花园二期),新迎路左转至白龙路口(含新迎北组团)的本地户籍适龄儿童。
(注:周家营村、蒋家营村除外)。
昆明新迎三小·:
地学校址:昆明市盘龙区新迎小区新春巷16号
学区划分情况:
原新迎社区所辖的石闸村、周家营村(瑞鼎城)、蒋家营村、新草房村(新迎新城)、迎溪村以及金色社区、金沙社区及昙华社区的何家院、沐东村区域的适龄儿童;
新迎北路西侧:从白龙路口沿新迎北路至新兴路(胜利花园一期)的适龄儿童。
昆明云波小学:
学校地址: 昆明市盘龙区波罗村644号
学区划分情况:
1、云波社区居委会所辖的波罗村区域范围内;
2、穿金路东侧精神病医院至金殿沿线,穿金路西侧春城邻里(含春城邻里)起至金殿沿线区域范围内;
3、原罗丰社区居委会所辖的罗丈村区域范围内的本地户籍适龄儿童。
昆明北京路小学:
学校地址:昆明市盘龙区北京路535号
学区划分情况:
1、北京路东侧建设银行起沿人民东路南侧七五零研究所至白塔路口,从白塔路口明都大酒店至昆明饭店,白塔路与东风东路交叉口沿东风东路北侧至邮电大楼,邮电大楼沿北京路东侧至建设银行(白塔路14号、含长春新村、宏安巷、杨家庄、东风巷1号、2号、4-14号)。
2、北京路东侧中国银行起至北京路627号。
3、大东新村口沿白塔路西侧至白龙路与环城东路交叉口,环城东路西侧从大宥城售楼部起(含七彩俊园)至穿金路口,沿穿金路口南侧至北京路口。
4、北京路西侧豆腐厂巷南侧到广发行至敷润桥口。
昆明联盟小学:
学区划分情况:
万宏路:白云路至小庄立交桥;
东二环路:小庄立交桥至穿金路口;
穿金路北侧:东二环路至白云路口;
穿金路南侧:过铁路往东北方至白云路口;
白云路:穿金路口至万宏路口;
北京路东侧:奥斯迪酒店起至白云路口;
白云路:北京路口至穿金路口;
穿金路:白云路口至联盟路口、麻线营小区;
联盟路:奥斯迪至穿金路口;
金星立交桥二环路北侧、北京路西侧小区住户子女以及原金星社区居委会所辖范围内金刀营、三竹营2个自然村的本地户籍适龄儿童。
昆明古幢小学:
学校地址:昆明市盘龙区拓东路88号附1号
学区划分情况:
1、白塔路东侧: 从白塔路21号往南过人行天桥至真庆观
2、东风东路南侧:樱花人行天桥至省体育馆前门(含体育馆和体育小区)
3、东风东路北侧:樱花人行天桥至东风东路158号(电力局宿舍)
4、拓东路北侧:真庆观至省体育馆后门的本地户籍适龄儿童。
昆明环城第一小学:
学区划分情况:
1、盘龙江东侧:从环城一小沿盘龙江往北到环城北路口。
2、北京路西侧:从豆腐厂沿北京路过北站隧道至铁五中。
3、联盟路:从铁五中沿联盟路向西至万华路。
4、环城北路南侧:从北站十字路口往西至油管桥。
5、环城北路北侧:从北站十字路口往西至万华路的本地户籍适龄儿童。
昆明金实小学:
学区划分情况:
以金实小学为中心,南至北二环北侧,北至北辰大道南侧,西至北京路东侧,冬至昆曲路西侧,含云锡花园1-3期的本地户籍适龄儿童。
云南师范大学附属俊发城小学:
学区划分情况:
1、俊发城小区本地户籍适龄儿童 ;
2、宝云社区居委会所辖羊肠大村、司家营、麦地村本地户籍适龄儿童。

昆明东庄小学:
学区划分情况:
1、人民东路北侧:原云南机床厂、栗树头。
2、人民东路南侧:从春城电影院起至省林业规划院止,包括东庄前村、东庄中村、东庄后村、延安医院、人民巷。
3、环城东路西侧:从环城东路与人民东路交叉路口(省林业规划院)起至(省化工研究所)东风东路交叉口止。
4、东风东路北侧:从东风东路.省纪委起至东风东路与环城东路交叉口(省化工研究所)止的本地户籍适龄儿童。
昆明桃源小学:
学区划分情况:
1、北京路东侧:南起穿心鼓楼沿北京路往北至联盟路口
2、穿金路西侧:从穿心鼓楼沿穿金路至联盟路口
3、联盟路南侧:北站隧道口至穿金路口
原地段不变,增加环城北路以东、穿金路南侧至白云路口中产风尚小区。(不含中产风尚小区)
4、环城路:从穿金路席子营与环城路交叉口起沿环城路至白塔路延长线与新兴路交叉口,新兴路口西侧至候谷花园,新兴路与新迎北路交叉口止的本地户籍适龄儿童。
云南师范大学附属昆明湖小学·
学区划片情况:
西北绕城以南中坝社区村民适龄儿童以及昆明湖项目片区的本地户籍适龄儿童。
昆明青云小学:
学区划分情况:
招收佳园社区、云山社区,昆明市儿童福利院昆明市福利线标厂(不含:美树橙、印象首日封、都市名典)的本地户籍适龄儿童。
昆明东华小学金色交响校区·
学区划分情况:
金沙小区、金色交响小区、郭家凹村。三农场范围(含青龙村委会六个自然村)。龙池村、虹桥村。铭城雅苑、瀚林澜山、胜意嘉园、万科城市之光小区的本地户籍适龄儿童。
昆明园博小学:
学区划分情况:
从小坝立交桥起穿金路东侧至精神病院(含精神病院)沿线、小坝立交桥起至穿金路西侧至晨光大道(含晨光大道)沿线。含溪畔丽景、禧瑞都、云波小区、春怡雅苑、四季花语、金庭小区、晨光大道小区的适龄儿童。
昆明东华小学(田园校区)
学区划分情况:
1、环城东路:环城东路以北从东壹区写字楼至新兴路口;
2、人民东路北侧:从喜相逢商城至新迎路口;
3、新迎路西侧:从新迎路口(中国工商银行汇通支行)至人民东路温泉花园;
4、白龙路南侧:从白龙路口沿白龙路至新迎路口(中国工商银行汇通支行);
5、白龙路北侧:从白龙路口沿白龙路至昆明理工大学新迎校区;
6、博欣盛世花园本地户籍适龄儿童。
昆明颐惠园小学·
学区划片情况:
颐惠园小区、宝云社区居委会所辖的龙头街、棕皮营、小窑村、瓦窑村本地适龄儿童。南起霖雨桥路口沿北京路延长线至北京路延长线与沣源路口交汇处两侧住宅小区的本地户籍适龄儿童。
昆明金星小学:
学区划分情况:
万宏路西侧:白云路口至二环北路;
白云路北侧:万宏路口至北京路口;
北京路东侧:白云路口至金星立交桥;
二环北路南侧:金星立交桥至小庄立交桥的本地户籍适龄儿童。
更多昆明幼升小政策咨询关注 幼升小直通车 公众号 恢复关键字获取更多教育信息

-
2021云南双一流大学学科有哪些?
2020.12.19
-
2020昆明高中排名及录取分数线成绩
2020.12.19
-
如何培养出“优秀”的孩子?父母的陪伴很重要
2020.12.19
-
2021高水平运动员高考政策标准
2020.12.23
